

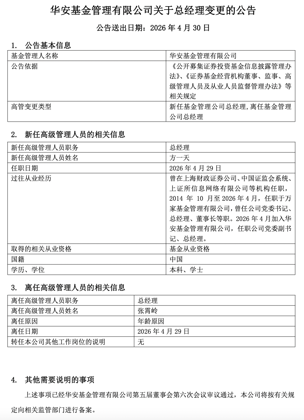
华安基金新任总经理任命尘埃落定。
4月30日,华安基金管理有限公司(下称“华安基金”)公告称,任命方一天为公司总经理,任职日期为2026年4月29日;张霄岭因年龄原因离任公司总经理,且不再转任该公司其他工作岗位。
事实上,此次总经理更迭早有信号。此前4月22日,澎湃新闻记者获悉,原万家基金党委书记、董事长方一天于当日履新华安基金党委副书记,同时,公司提名方一天为总经理(董事)。时隔8天,这一任命正式落地。

根据华安基金官网最新披露的高管名单,张霄岭离任总经理后仍担任公司董事。目前,公司核心管理层为:徐勇任党委书记、董事长、法人代表,方一天任总经理,翁启森、姚国平、范伊然任副总经理,杨牧云任督察长,任志浩任首席信息官,严涛任首席市场官。

公开资料显示,方一天,大学本科,学士学位,先后在上海财政证券公司、中国证监会系统、上证所信息网络有限公司任职,2014年10月加入万家基金,2014年12月起任该公司董事,2015年2月起任该公司总经理,同年7月起任该公司董事长,2026年4月卸任,任职超10年。2026年4月加入华安基金,任职公司党委副书记、总经理。
4月30日,华安基金还新任命严涛为公司首席市场官。
严涛,曾在上海浦东发展银行任职,2007年8月至2026年3月,任职于长江养老保险股份有限公司,曾任办公室总经理、人力资源、党办、监察室负责人、上海养老金总部总经理、另类投资管理中心总经理、公司市场总监、公司总经理助理、首席市场官。2026年3月加入华安基金管理有限公司,任公司首席市场官。
此前,华安基金董事长已在2025年8月进行了变更。2025年8月,华安基金公告称,徐勇已于2028年8月26日出任该公司董事长一职。
据公开资料,徐勇,1990年7月至1992年9月在上海钢铁汽车运输股份有限公司工作。1998年4月至2009年3月在上海市政府办公厅工作。2009年3月至2014年3月历任中国太平洋人寿保险股份有限公司党委委员、纪委副书记,上海分公司党委书记、副总经理、总经理。2014年3月至2015年7月历任太保安联健康保险股份有限公司筹备组副组长、党委委员、副总经理。2015年7月至2022年5月历任长江养老保险股份有限公司党委委员、副总经理、常务副总经理、副总经理(主持工作)、党委副书记、总经理。
2022年6月,徐勇加入招商基金,任公司党委副书记、董事;2022年7月30日,徐勇升任招商基金总经理;2025年5月20日,徐勇三年任期已满,因个人原因向股东提出离任申请,不再担任招商基金总经理职务。
官网资料显示,华安基金成立于1998年,总部位于上海,是中国证监会批准成立的首批5家基金管理公司之一。公司注册资本1.5亿元人民币,由五家上海大型国有企业分别持股。其中,国泰海通证券股份有限公司持股51%、国泰君安投资管理股份有限公司持股20%、上海工业投资(集团)有限公司持股12%、上海锦江国际投资管理有限公司持股12%、上海国际集团投资有限公司持股5%。公司实际控制人为上海国际集团有限公司。
从财务表现来看,华安基金近三年营收与净利润呈现先降后升态势。2023年,公司实现营业收入34.39亿元,同比减少4.56%,净利润为9.35亿元,同比减少9.32%;2024年公司实现营业收入31.10亿元,同比减少9.56%,实现净利润为9.10亿元,同比减少2.66%。截至2025年末,公司实现营业收入为34.93亿元,同比增长12.32%;公司实现净利润为9.61亿元,同比增长5.60%。
从管理规模看配资炒股平台,Wind数据显示,截至2026年一季度末,公司管理规模达8050.86亿元,在164家公募基金(包括有公募牌照的券商资管)中排名第16位。公司非货币型基金规模为5176.34亿元,其中股票型与混合型基金规模分别为842.43亿元、808.14亿元,债券型基金规模为1469.60亿元。
众和策略提示:文章来自网络,不代表本站观点。